This policy is to ensure that all staff are given a thorough and efficient induction so that they have a working awareness of all BCC policies and know how the Nursery operates on a daily basis.
Mentoring – a relationship between an experienced person and a less experienced person for the purpose of developing the one with less experience.
Mentors must be familiar with the What We Expect from a BCC Mentor protocol and will be supported by the Managing Director.
Induction
42.1 New members of staff have an induction session before their start date. At that session, the Group Manager will work through the Employee Induction Checklist (EIC) (folder 1.3). In particular the Group Manager will:
- Discuss the contract and input staff details on the form on Connect Childcare.
- Take copies of identification (three form of) and qualification certificates.
- Discuss the Probationary Progress Record (PPR) appropriate to the role (folder 1.3.2), which will be kept by the mentor until the person starts.
42.2 Staff will take:
- Badge and uniform
- Contract – two copies to sign and return.
42.3 On their first day managers will endeavour to introduce new members of staff to all parents. Notices will also be put up at Nursery and in the newsletter.
Probation
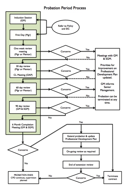
42.4 The probation period is 6 months, but can be extended if more time for training and mentoring is needed. The member of staff needs to demonstrate that their care, understanding of children’s needs and development and practice is of the standard expected by Bristol Childcare, as well as showing a working knowledge of Bristol Childcare procedures. The probation period can also be terminated at any time by given notice in accordance with any contract.
42.5 During the probation period the member of staff will be shown how to do all of the things on the PPR appropriate to their role. They will have a named mentor who will monitor their work and keep notes on the PPR. The member of staff will also have a copy of their PPR where they can record notes and evaluation.
42.6 The Mentor will note when someone has been shown a procedure and write comments such as whether further demonstration or support is needed. A procedure is only signed off when the staff member has demonstrated that they fully understand what is expected and have been sufficiently observed doing the task. The PPR is to demonstrate what training has been given and development made during the probation period and when the mentor believes the mentee understands everything fully. The PPR will be dated when each task is signed off.
42.7 In accordance with the CPD Policy, the member of staff will also have a Professional Development Plan. This will be used to record particular Priorities for Improvement for that person, which can be added as a result of issues noted on the PPR or areas that the person themself has identified for improvement
42.8 The nursery Curriculum Leader (CL) will explain and give support regarding the observation, assessment and planning procedures and note and date when this has been done on the PPR. The first meeting should happen after one month of the person’s start date, with follow up meetings as required. The CL must sign off that they are happy that the member of staff understands all OAP procedures before their probation can end.
42.9 After one week there will be a review meeting with the mentor. This will be to:
- Discuss progress and any problems and enable the person to raise concerns;
- Ensure the person has a good knowledge of the medicine and dietary requirements of children in their room; the safeguarding policy; nappy changing and hygiene requirements and fire evacuation.
42.10 If the member of staff is not showing sufficient awareness, the mentor and manager must notify the General Manager and follow up concerns and have other review meetings as required. The General Manager will escalate all concerns to the Senior Management team.
42.11 Further review meetings will be held on 30, 60 and 90 days of the person’s first 3 month working period. The 30 and 60 day meetings will be with the mentor, and manager if required. The Managing Director can attend any meetings as required but will attend the final meeting at the end of the probation period.
42.12 At each meeting the manager and mentor will discuss:
- Any concerns.
- The Probationary Progress Record and Professional Development Plan, ensuring that all progress and training is noted.
- Any queries from the member of staff.
42.13 Any concerns must be raised immediately with the Group Manager or Senior Group Manager who will escalate these to the Senior Management team.
42.14 After 6 months, if all aspects of the PPR are completed, the 6 month meeting can be organised to confirm that the probation period has ended. The member of staff will continue to have a professional development plan. Before the meeting is organised, the manager must do a spot check using the document in folder 1.4.1 to ensure they are happy with these key aspects of the person’s work.
42.15 The probation period can be extended if necessary in accordance with the contract. The person will be notified by letter.
42.16 Should the member of staff not be performing as required at the end of the probationary period or extended probationary period, the contract will be terminated. The probationary period can also be terminated at any time by serving notice in accordance with the contract.
42.17 All staff have regular supervision meetings with the Group Manager or another senior member of the management team. Please see the Supervision Policy. All staff also have an annual appraisal. Please see the Continuous Professional Development Policy.

